学校首页 | 搜索
  • 学院首页
  • 学院概况
    • 学院简介
    • 历史沿革
    • 学院领导
    • 院长寄语
    • 学院标识
    • 学院院训
    • 机构设置
    • 学术委员会
  • 师资队伍
    • 荣休教师
    • 外聘教授
    • 校内导师
    • 经济贸易系
    • 会计学系
    • 市场营销系
    • 物流与工业工程系
    • 信息管理系
    • 行政管理
  • 学科建设
    • 特色骨干学科(群)
    • 博士点创建
    • 重点学科建设
    • 博士后流动站
  • 科学研究
    • 创新团队
    • 科研平台
    • 项目指南
    • 科研成果
  • 党群工作
    • 党建工作
    • 工会工作
  • 学生天地
    • 学工队伍
    • 创新创业就业
    • 招生宣传
    • 团学工作
    • 日常管理
    • 资助工作
    • 心理工作
    • 本科生生活
    • 研究生生活
  • 校友之家
    • 组织机构
    • 校友信息
    • 校友动态
  • 办事指南
    • 党政办公室
    • 学科与科研发展中心
    • 教学管理与服务中心
    • 学生发展与校友服务中心
    • 合作办学
    • MBA等专业硕士
    • 学术硕士
    • 博士与海外硕博
    • 博士后与人才管理
    • 实验与信息中心
    • 国际化办公室
    • 基层教学组织(系部)
    • 学业导师(本科)

学生天地

  • 学工队伍
  • 创新创业就业
  • 招生宣传
  • 团学工作
  • 日常管理
  • 资助工作
  • 心理工作
  • 本科生生活
  • 研究生生活

学生天地

  • 学工队伍
  • 创新创业就业
  • 招生宣传
  • 团学工作
  • 日常管理
  • 资助工作
  • 心理工作
  • 本科生生活
  • 研究生生活
  1. 学院首页
  2. 学生天地
  3. 心理工作
  4. 正文

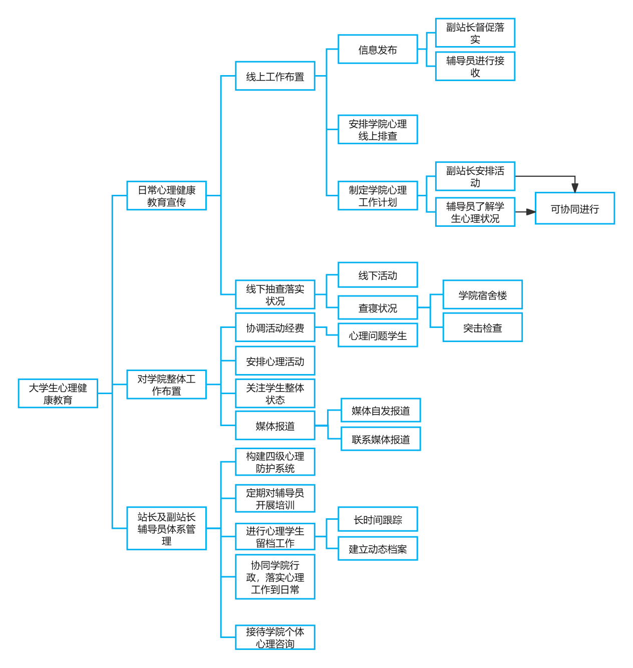
心理工作

心理发展与资助服务中心站长工作流程

发布时间:2025-10-22


上一条:心理发展与资助服务中心站长联系方式

下一条:心理发展与资助服务中心站长岗位职责

© Copyright1994-2025 华北水利水电大学 管理与经济学院