网站首页
综合新闻
通知公告
部门概况
部门简介
现任领导
机构设置
师资队伍
教授
副教授
讲师
助教
党群工作
党建工作
工会工作
教育教学
课程设置
项目介绍
运动竞赛
校运动队
体育社团
体育之星
学生体质健康
管理文件
学校文件
部文件
文件下载
网站首页
综合新闻
通知公告
部门概况
部门简介
现任领导
机构设置
师资队伍
教授
副教授
讲师
助教
党群工作
党建工作
工会工作
教育教学
课程设置
项目介绍
运动竞赛
校运动队
体育社团
体育之星
学生体质健康
管理文件
学校文件
部文件
文件下载
综合新闻
通知公告
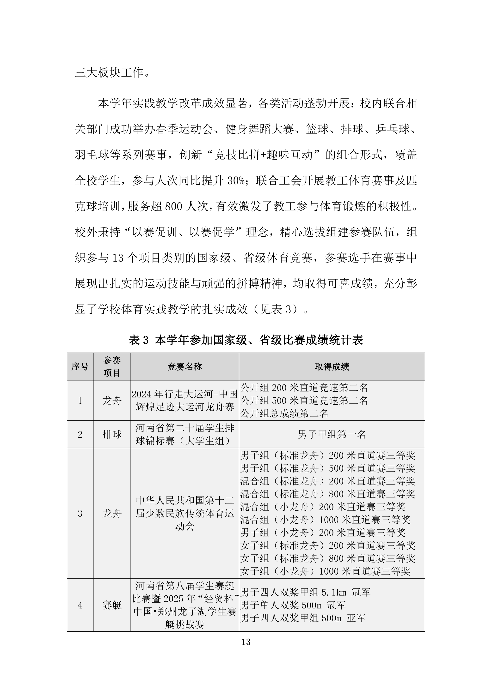
体育教学部2024-2025学年教学报告质量报告
发布时间:2026年01月08日 点击:
下一条:
华北水利水电大学第十届“华水杯”乒乓球比赛规程